Корпус ThunderX3 Cronus (powered by Aerocool): ARGB-подсветка и стеклянная боковая панель
К нам в лабораторию поступил очередной относительно бюджетный (около 8 тысяч рублей на момент подготовки обзора) игровой корпус с ARGB-подсветкой и стеклянной боковой панелью: ThunderX3 Cronus.
Передняя панель корпуса выполнена с некоторой претензией на дизайн: тут можно увидеть не стандартную плоскую «доску», а пространственную конструкцию с очертаниями, напоминающими букву Х, что подтверждается в описании корпуса на сайте производителя. В жизни корпус с включенной подсветкой смотрится гораздо более интересно, чем с выключенной.

В дизайне есть своеобразная изюминка: стальные элементы и передняя панель — формально черного цвета, но разного оттенка. Тональный баланс стальных панелей смещен в сторону серого цвета, поэтому передняя панель выглядит темнее. Видно это при нормальном офисном освещении невооруженным взглядом. Недостатком корпуса эта особенность точно не является.

Металлические элементы корпуса окрашены вполне добротно — видимо, порошковой краской. Качество пластика передней панели вполне удовлетворительное, но в реальности передняя панель выглядит несколько хуже, чем на фото.
Упаковка корпуса представляет собой обычную картонную коробку с монохромной полиграфией. Комплект поставки включает стандартный монтажный комплект в одном пакетике.
Компоновка
Компоновочные решения данной модели определяются современными тенденциями корпусостроения. В данном случае разработчики отказались от отсека для устройств формата 5,25″, а привычный отсек для устройств 3,5″ расположен около передней стенки шасси, но присутствует он в усеченном виде — всего на три диска. При желании его можно снять, открутив винты.

Корпус представляет собой решение башенного типа с вертикально размещаемой платой формата ATX (и менее габаритной) и горизонтальным расположением блока питания снизу. Также заявлена поддержка плат E-ATX, причем плату можно установить полноразмерную, длиной до 330 мм, что в бюджетных корпусах встречается крайне редко.
| Наши измерения | Корпус | Шасси |
|---|---|---|
| Длина, мм | 471 | 393 |
| Ширина, мм | 230 | 230 |
| Высота, мм | 487 | 471 |
| Масса, кг | 7,1 |
Кожух закрывает место установки блока питания со стороны левой стенки, придавая внутреннему виду корпуса аккуратность и законченность. Также этот кожух исполняет роль своеобразного элемента жесткости, обеспечивая дополнительную фиксацию основания для системной платы с нижней стороны.
На оборотной стороне основания для системной платы присутствуют места для установки накопителей. А вот посадочные места для накопителей с внешним доступом в корпусе полностью отсутствуют.
Система подсветки

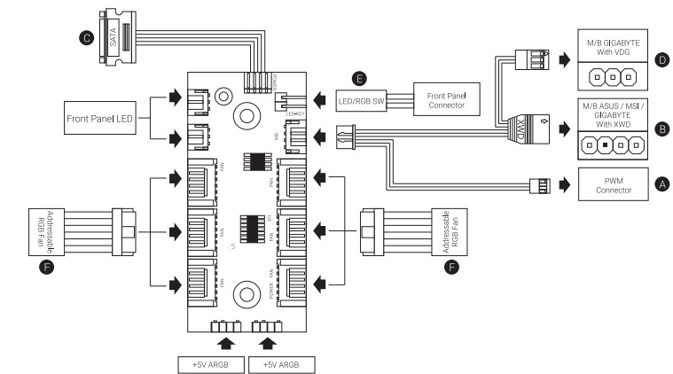
В корпусе реализована разветвленная система подсветки с управлением на базе штатного контроллера.
В качестве источников света используются две светодиодные ленты с индивидуальной адресацией светодиодов, которые подключаются ко встроенному контроллеру при помощи трехконтактных разъемов, а также вентилятор с подсветкой, который тоже подключается ко встроенному контроллеру, при помощи шестиконтактного разъема с колодкой 1×6. Ленты установлены внутри передней панели, а снаружи их видно через световоды.

Контроллер поддерживает как ручное управление с кнопки на верхней панели, так и программное управление при подключении к совместимой системной плате. Есть возможность отключения подсветки путем удержания управляющей кнопки в течение 6 секунд. Помимо подсветки контроллер поддерживает автоматическое регулирование скорости подключенных вентиляторов (с проприетарным разъемом), передавая на них сигнал ШИМ с разъема системной платы. К сожалению, ни одного стандартного четырехконтактного разъема у контроллера нет, так что использовать его как удобный разветвитель не получится.
Питание системы подсветки осуществляется через разъем SATA Power.
Для подключения к системной плате имеется отдельный четырехконтактный разъем. Поддерживается управление через Asus Aura Sync и аналогичные решения типа ARGB.
Система охлаждения

В корпусе предусмотрена возможность установки вентиляторов типоразмера 120 и 140 мм. Посадочные места для них имеются спереди, сверху и сзади.
| Спереди | Сверху | Сзади | Справа | Слева | |
|---|---|---|---|---|---|
| Посадочные места для вентиляторов | 3×120/2×140 мм | 2×120/140 мм | 1×120/140 мм | нет | нет |
| Установленные вентиляторы | нет | нет | 1×140 мм | нет | нет |
| Посадочные места для радиаторов | 240 мм | 240 мм | 120 мм | нет | нет |
| Фильтр | нет | штамповка | нет | нет | нет |
В корпусе предустановлен один вентилятор типоразмера 140 мм сзади. Вентилятор имеет шестиконтактный разъем с колодкой 1×6, подключить его можно только к комплектному контроллеру, куда он по умолчанию и присоединен.
В корпусе можно установить до трех радиаторов. Формально производителем заявлена поддержка радиаторов шириной только 120 мм, но с практической точки зрения никаких особых препятствий при установке радиаторов шириной 140 мм типоразмера 280 мм тоже нет, особенно сверху.
Фильтр для верхней стенки удобнее всего снимается и ставится на место благодаря магнитной окантовке, однако выполнен он из достаточно крупной пластиковой сетки, а потому бо́льшая часть мелких пылинок просочится сквозь него в корпус. С другой стороны, он отлично поможет от падения внутрь корпуса монет, ключей, каких-либо мелких предметов, да и от части пыли тоже спасет.
Спереди пылевой фильтр не предусмотрен.
Фильтр под блоком питания выполнен из крупноячеистой сетки, которая представляет собой проштампованный лист пластика с круглыми отверстиями. Рамки он не имеет. И если снять его на ощупь еще как-то можно, то поставить обратно уже затруднительно.
В целом защита от проникновения пыли находится на невысоком уровне, так как формально фильтры есть, но не везде, да и эффективность их оставляет желать лучшего.
Конструкция

Левая боковая стенка выполнена из закаленного стекла со стальными накладками спереди и сзади.
Правая стенка полностью стальная. Сверху и снизу она имеет П-образную вальцовку.
Крепление стенок однотипное. В передней части имеются зацепы, которые заходят в отверстия на шасси корпуса, образуя некоторое подобие петли. Их фиксация осуществляется двумя винтами с накатной головкой.

Шасси корпуса используется весьма бюджетное. Заметны усилия, направленные на увеличение жесткости конструкции путем использования деталей специальной формы, однако стали использовано не так много, в элементах имеются большие отверстия и проемы.

На верхней стенке в передней части корпуса размещены органы управления и коммутации. В их состав входят два разнесенных друг от друга примерно на 8 мм порта USB 3.0 и комбинированный разъем для подключения микрофона и наушников или гарнитуры. Разъемов USB все-таки хотелось бы видеть чуть больше, пусть даже типа USB 2.0.
Кнопка включения отличается размером от кнопок перезагрузки и управления подсветкой, которые полностью идентичны, что не очень удобно.
Несущая часть передней панели выполнена из пластика, который окрашен в массе. Демонтаж передней панели осложняют провода, подходящие к системе подсветки,

Еще одно оригинальное решение — подстраиваемый кронштейн для длинных видеокарт, имеющий достаточно простую конструкцию. Кронштейн крепится к корпусу, на кожух блока питания, при помощи двухсторонних самоклеющихся прокладок, что оставляет шанс, хоть и небольшой, на его отсоединение. Использовать его можно в двух вариантах: для вертикальной установки видеокарты (в райзер) и для горизонтальной (в материнскую плату).
Ножки у корпуса целиком пластиковые, имеют круглые амортизирующие вставки, выполненные из материала, похожего на пенополиэтилен. Лицевая сторона выполнена гладкой. Особых претензий к ножкам нет.

Накопители
Полноразмерные жесткие диски устанавливаются в предназначенную для них трехместную корзину. Корзина в данном случае смонтирована при помощи винтового крепления, при желании ее можно снять.
Фиксируются накопители при помощи винтов. На верхнее посадочное место можно установить накопитель формата 2,5 дюйма с креплением накопителя за дно через отверстия на верхней стенке корзины, но в этом случае можно будет установить только два полноразмерных накопителя 3,5 дюйма.
Каких-либо амортизирующих элементов не предусмотрено.
| Максимальное количество накопителей 3,5″ | 3 |
|---|---|
| Максимальное количество накопителей 2,5″ | 5 |
| Количество накопителей в передней корзине | 2×3,5″ + 1×2,5″/3,5″ |
| Количество накопителей с лицевой стороны основания для системной платы | 2×2,5″ |
| Количество накопителей с обратной стороны основания для системной платы | 2×2,5″ |
Для накопителей формата 2,5″ предусмотрены два быстросъемных контейнера, которые установлены на обратной стороне основания для системной платы. Крепление контейнеров осуществляется за счет монтажных отверстий, которые цепляются за выступы. Контейнеры дополнительно фиксируются винтами под крестовую отвертку.
Также на основании для системной платы с лицевой стороны есть две точки установки накопителей 2,5″, но чтобы их задействовать, придется использовать системную плату шириной 244 мм и менее.

Всего на штатные места можно установить семь накопителей: 2×3,5″+ 5×2,5″ или 3×3,5″+ 4×2,5″. Но все это — только в случае зауженной системной платы. С любыми вариантами E-ATX установить накопители на лицевой стороне основания для системной платы не получится, а значит, минус два накопителя 2,5″.
Этого вполне достаточно для типичного домашнего компьютера, но для рабочей системы может оказаться маловато. И вообще, с учетом размеров корпуса хотелось бы иметь возможность установить больше накопителей, особенно 3,5 дюйма, тем более что физически ме́ста для этого вполне достаточно.
Сборка системного блока
Обе стенки крепятся с помощью двух винтов с накатной головкой и распашной системы с зацепом стенки за вертикальный борт шасси спереди. Подобная система крепления в разных вариациях довольно часто встречается в среднебюджетных корпусах. Стенки имеют стандартные размеры, надевать их достаточно удобно и на стоящий вертикально корпус.

Часть стоек для монтажа системной платы заранее проставлены производителем. Сделано это, видимо, исходя из габаритов зауженной платы шириной 220 мм, а для установки полноразмерной платы нужно будет вкрутить еще несколько стоек.
Порядок сборки ПК в данном корпусе особого значения не имеет, так как компоненты разнесены и не мешают друг другу, но лучше начать с установки блока питания и прокладки проводов.

Устанавливается БП с правой стороны и фиксируется при помощи четырех винтов. На посадочном месте для БП имеются небольшие амортизирующие наклейки из мелкопористого материала.

Корпус предусматривает установку блоков питания стандартных размеров. Производитель не указывает в технических характеристиках размер источника питания, мы же рекомендуем выбирать БП с длиной корпуса не более 180 мм, так как в этом случае останется больше места для укладки проводов, да и ставить такие БП будет проще. Расстояние между задней панелью корпуса и корзиной составляет около 240 мм.
В корпус, согласно данным производителя, можно установить процессорный кулер высотой до 180 мм. Расстояние от основания для системной платы до противоположной стенки составляет около 195 мм, что вполне соответствует заявленному.
| Некоторые установочные размеры, мм | |
|---|---|
| Заявленная высота кулера процессора | 180 |
| Глубина отсека системной платы | 195 |
| Глубина отсека для прокладки проводов | 23 |
| Расстояние от платы до монтажных отверстий вентиляторов на верхней стенки шасси | 50 |
| Расстояние от платы до верхней стенки шасси | 50 |
| Длина основной видеокарты | 385 |
| Длина дополнительной видеокарты | 385 |
| Длина блока питания | 180 |
| Ширина системной платы | 330 |
Глубина отсека для прокладки проводов составляет около 23 мм у задней стенки. Это не так уж много, но для бюджетного корпуса вполне типично. Блок питания лучше приобретать с ленточными проводами, так как их прокладка при нехватке места удобнее в сравнении с традиционными шнурами в нейлоновой оплетке. Для монтажа проводов предусмотрены петли для крепления стяжек или других аналогичных изделий. Несколько синтетических многоразовых лент с застежками-липучками (Velcro) предусмотрительно включены в комплект поставки корпуса и находятся в коробке с монтажным комплектом.
В корпусе есть два держателя проводов, которые представляют собой отрезок пластиковой трубы с продольным разрезом, трубки в меру пластичные. Использовать подобную систему весьма удобно, и вид проводов они несколько упорядочивают. Правда, проложить через них можно преимущественно сигнальные провода и кабели, а вот остальной набор придется прокладывать и закреплять традиционно. В монтажных отверстиях на основании для системной платы имеются лепестковые мембраны из резиноподобного материала, также монтажные отверстия для прокладки проводов есть в кожухе блока питания, но уже без мембран.
Далее можно установить требуемые платы расширения, например видеокарту, которая может достигать в длину около 38 см, если объем корпуса между системной платой и передней стенкой шасси ничем не занят. Расстояние между бортами шасси с внутренней стороны составляет около 356 мм, то есть действительно можно установить достаточно длинную видеокарту.
Крепление плат осуществляется снаружи корпуса индивидуальными винтами, которые закрываются общей прижимной планкой, фиксируемой винтом с накатной головкой. Заглушки используются одноразовые, их нужно выламывать перед установкой плат расширения. Причем выламывать их придется, применяя физическую силу и инструмент, потому как закреплены заглушки ну очень хорошо.
Кнопки и разъемы передней панели подключаются вполне стандартно: USB и аудио — монолитными многоконтактными разъемами, все остальное — одноконтактными и двухконтактными разъемами.
Акустическая эргономика
Мы провели измерения уровня шума системы охлаждения корпуса при изменении коэффициента заполнения ШИМ от 0 до 100% с шагом 20%.
В собранном корпусе уровень шума системы охлаждения изменяется от 22 до 29,2 дБА при КЗ=0…100% и расположении микрофона в ближнем поле. При значении коэффициента заполнения ШИМ до 40% шум системы охлаждения корпуса находится на низком уровне, а при КЗ=60%…100% шум можно считать пониженным для жилого помещения в дневное время суток.
При напольном размещении корпуса и расположении микрофона шумомера на уровне головы человека, сидящего около компьютера, шум несколько отличается: он изменяется от 19,5 до 28,4 дБА при КЗ=0…100%. Но в целом в случае напольного расположения корпуса и соответствующего удаления пользователя от него шум почти такой же, что объясняется расположением вентилятора сзади.
Вентилятор сам по себе, к сожалению, не очень качественный. У него заметны биения при вращении, особенно на низких оборотах, что приводит к неприятным на слух звуковым колебаниям.
Итоги
Дизайн у ThunderX3 Cronus, прямо скажем, на любителя, поэтому подойдет корпус далеко не всем. Производитель позиционирует его в качестве основы для высокопроизводительных решений, но тогда зачем такой специфический дизайн? Система подсветки, которая здесь используется, проприетарная, хотя ее и можно подключить к совместимой системной плате и управлять при помощи последней. С расширением системы, особенно совместимыми вентиляторами, все весьма непросто, а стандартных четырехконтактных разъемов для вентиляторов на контроллере просто нет.
Тем не менее, корпус хоть и бюджетный по большому счету, но весьма неплохой. Все-таки сталь 0,7 мм — это не фольга. Вместимость тоже очень приличная: не так много бюджетных корпусов позволяют установить материнскую плату шириной 330 мм (хотя, конечно, не всем это нужно). С накопителями ситуация стандартная для современных бюджетных моделей: корзина на три диска 3,5 дюйма, причем без какой-либо амортизации и с креплением дисков на винтах (для 2,5-дюймовых моделей ситуация получше). Зато можно установить почти любой башенный кулер и необходимый набор вентиляторов, если подключить их к системной плате.
В целом впечатление о корпусе могло быть лучше, если бы не «игровой тюнинг», в жертву которому принесли дизайн и совместимость со сторонними компонентами.
Полный текст статьи читайте на iXBT
